返回
PC材料市场调查报告
2024年6月28日 10点30分 新长城
一、聚碳酸酯概述
聚碳酸酯(PC)是分子链中含有碳酸基的线性高分子聚合物,可分为脂肪族、芳香族、脂肪族-芳香族等多种类型,但目前实现工业化生产的为芳香族聚碳酸酯。作为高端石化产品,聚碳酸酯是五大工程塑料中需求增速最快的热塑性材料,综合性能优异,在电子电器、板材容器、汽车工业、医疗器械、防护器材等领域有着广泛应用,并迅速扩展到航天航空、光学元件、光电信息等新兴领域。
二、聚碳酸酯特性
聚碳酸酯的主要性能

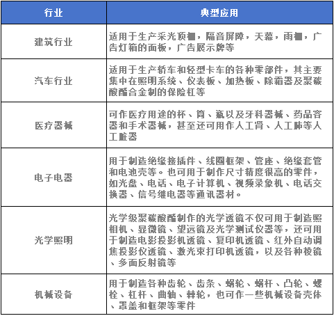
三、聚碳酸酯典型应用

四、聚碳酸酯主要供应商及产能
由于聚碳酸酯生产技术门槛较高,产能主要集中在跨国化工企业,供给高度集中。据相关统计,全球前六大公司产能占比高达一半以上。
国产PC供应商及产能 中国是最早开始聚碳酸酯技术开发和工业化生产的国家之一,但是由于装置规模小、技术水平落后、产品质量差等原因导致了产品无法与国外相竞争。2005年以来,随着拜耳(现为科思创)、帝人、三菱等外资企业开始在中国投资建设聚碳酸酯装置,中国聚碳酸酯市场一度几乎为外资企业垄断。2014年,采用自主开发技术的浙铁大风正式投产,拉开中国聚碳酸酯扩能潮。此后,烟台万华、浙石化、利华益维远、海南华盛、平煤神马等大项目陆续签订,产能逐年呈现爆发式增长,聚碳酸酯进口依赖度逐步降低。


五、我国PC进出口情况
最近几年,中国聚碳酸酯产能年均增速达30%,估计截止2023年底,中国聚碳酸酯年产能已经突破400万吨。
尽管中国聚碳酸酯产能在最近几年大幅增长,但国产料以板材/薄膜用中低端通用级产品为主,应用于医疗、电子电气、汽车和光学等高端、高附加值领域的聚碳酸酯仍需要大量进口。
2023年,中国进口聚碳酸酯约104万吨,进口额达24.63亿美元。2023年,中国从60多个国家和地区进口聚碳酸酯。主要进口来源地为台湾地区,韩国,泰国,日本,美国,沙特阿拉伯等。其中台湾地区为第一大进口来源地。

六、过去一年PC价格走势

由于国内产能的急速扩张,PC由供不应求转变为全面过剩。目前PC的平均产能利用率在七成左右,在产能大幅增长的背景下,国内PC产量也因此创历史新高。近年来,由于国产PC装置投产集中在低端货源,致使低价货源供应量剧增,导致市场整体价格走低。
2023年以来,从终端消费数据来看,仅仅只有新能源汽车产量数据较去年同期保持明显增长态势,汽车及电子电器行业则均同比下滑,这也直接导致PC下游工厂订单数量及开工水平持续不佳,进而影响对PC的刚需消化量。目前来看,终端企业整体开工不高,且对原料库存消化缓慢,实际备货也未见明显好转,交投始终维持低迷态势。综合来看,由于原料双酚A难以摆脱低位态势,成本端支撑有限,基本面乏善可陈,高负荷与低消费的博弈继续,不排除后期PC价格继续下滑可能。
免责申明:本文所用资料和数据力争可靠、准确及全面,但不对其精确性及完整性做出保证,仅供读者参考。
